ThS. Nguyễn Văn Tân (ĐH Duy Tân, Đà Nẵng) và các đồng nghiệp quốc tế từ Mỹ, Trung Quốc, Nga, Myanmar và Đức vừa công bố việc phát hiện và mô tả một loài rắn sói mới, được tìm thấy tại các khu vực hẻo lánh của Trung Quốc và Myanmar.
![]() |
| Loài rắn sói mới Lycodon latifasciatus Nguyen, Lee, Jiang, Ding, May Thu Chit, Poyarkov & Vogel, 2025 (East Himalayan Banded Wolf Snake-Rắn khuyết phía đông Himalaya). Nguồn: Nguyen et al. 2025). |
Phát hiện này, được công bố trên tạp chí khoa học uy tín Zootaxa, không chỉ bổ sung vào danh sách đa dạng sinh học đang ngày càng mở rộng của châu Á mà còn nhấn mạnh vai trò quan trọng của các nhà khoa học Việt Nam trong nghiên cứu đa dạng sinh học toàn cầu.
![]() |
| Hình ảnh trong tự nhiên của ba loài rắn sói: Lycodon latifasciatus (A-C), L. fasciatus (D-F) và L. fasciatus (G-H) (Nguồn: Nguyen et al. 2025). Nguồn: Nguyen et al. 2025). |
Trao đổi với Tri thức và Cuộc sống, ThS. Nguyễn Văn Tân (dẫn đầu nghiên cứu và đồng giữ vai trò chủ chốt của nhóm nghiên cứu quốc tế trong dự án này) cho biết, loài Rắn khuyết phía đông Himalaya Lycodon latifasciatus có kích thước trung bình, con đực trưởng thành dài nhất được ghi nhận trong nghiên cứu có tổng chiều dài lên đến 871 mm.
Điểm nổi bật và dễ nhận biết nhất của loài này chính là hoa văn trên phần lưng. Các dải (sọc) ngang rộng màu nâu sẫm nổi bật trên nền các dải màu cam hoặc nâu cam sáng rực rỡ, tạo nên một tổng thể hài hòa nhưng khác biệt. Đặc điểm này không chỉ giúp phân biệt nó với L. fasciatus (thường có dải màu biến đổi, có thể sẫm dần về phía sau) và L. gongshan (dạng điển hình có dải màu trắng hoặc nâu đỏ nhạt hơn), mà còn là nguồn cảm hứng cho tên khoa học "latifasciatus" (kết hợp từ tiếng Latin "latus" - rộng và "fascia" - dải).
![]() |
| ThS. Nguyễn Văn Tân (ĐH Duy Tân, Đà Nẵng), nhà khoa học tâm huyết với việc phát hiện và mô tả một loài rắn. Ảnh: NVCC. |
Với những đặc điểm độc đáo này, nhóm nghiên cứu đã đề xuất tên thông thường bằng tiếng Anh là "East Himalayan Banded Wolf Snake" (Rắn khuyết phía đông Himalaya), vừa mô tả đặc điểm nổi bật, vừa chỉ rõ khu vực phân bố địa lý sơ bộ.
Nhóm nghiên cứu, với sự đóng góp phân tích của ThS. Tân, đã đi sâu vào các đặc điểm hình thái để củng cố bằng chứng của loài mới. Đó là số lượng vảy dưới đuôi (một trong những khác biệt định lượng quan trọng nhất) dao động từ 90 đến 96 vảy. Con số này cao hơn đáng kể so với phạm vi của Rắn khuyết khoanh Lycodon fasciatus (74-90 vảy).
Mặc dù có sự chồng lấn ở giới hạn trên với Rắn khuyết gongshan Lycodon gongshan (79-96 vảy), nhưng khi kết hợp với các đặc điểm khác, nó trở thành một dấu hiệu nhận biết hữu ích. Tổng số vảy thân (từ bụng đến dưới đuôi) cũng có xu hướng cao hơn ở loài mới (297–312) so với L. fasciatus (278–302).
Loài mới thường có 8 vảy môi trên (ít khi 9), với vảy thứ 3, 4, 5 tiếp xúc viền mắt. Số lượng vảy môi dưới thường là 8 hoặc 9, và quan trọng là thường có 5 vảy môi dưới đầu tiên tiếp xúc với cặp vảy cằm trước. Điều này khác biệt có ý nghĩa thống kê so với L. fasciatus (thường có 9-10 vảy môi dưới) và L. gongshan (thường chỉ có 4 vảy môi dưới tiếp xúc vảy cằm trước).
Màu sắc mặt bụng và dưới đầu: Khác với nhiều loài Lycodon có bụng trơn hoặc chỉ có các dải màu rõ ràng, phần bụng phía sau của L. latifasciatus thường xuất hiện các đốm đen nhỏ, không đều. Mặt dưới đầu của loài mới cũng có đặc điểm riêng: sắc tố sẫm màu chủ yếu giới hạn ở các đường nối giữa các vảy, trong khi ở L. fasciatus và L. gongshan, các mảng sắc tố đen thường lan rộng hơn, bao phủ phần lớn các vảy môi dưới và vảy cằm phía trước.
Việc phát hiện loài Lycodon latifasciatus là kết quả của nhiều chuyến khảo sát thực địa kéo dài tại Khu tự trị Tây Tạng (Trung Quốc) và Vùng Sagaing (Myanmar) được thực hiện bởi các chuyên gia Mỹ và Trung Quốc. Các mẫu vật ban đầu thu thập từ năm 2009 ở Myanmar và các mẫu sau đó từ Tây Tạng (2015, 2017) và Myanmar (2019) ban đầu gây bối rối cho các nhà khoa học do sự giống nhau bề ngoài với các loài đã biết.
![]() |
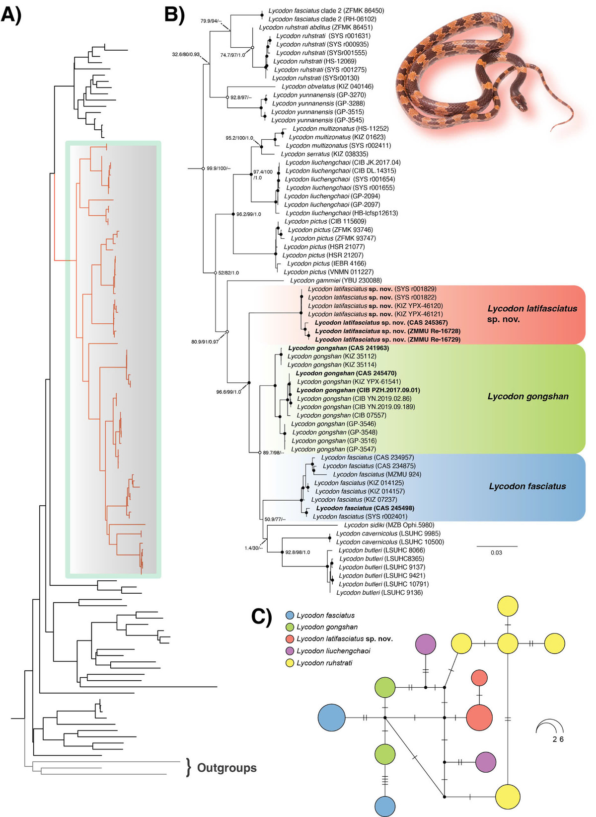
| Mối quan hệ di truyền của các loài rắn thuộc chi Rắn sói Lycodon (Nguồn: Nguyen et al. 2025) |
Tuy nhiên, bước đột phá đến từ các phân tích di truyền phân tử. ThS. Nguyễn Văn Tân và nhóm nghiên cứu đã giải trình tự DNA ty thể (gen 16S rRNA, cytochrome b) và DNA nhân (gen RAG1) từ các mẫu vật. Kết quả phân tích phát sinh loài cho thấy L. latifasciatus tạo thành một nhánh riêng biệt, là nhóm ngoại lai (outgroup) của một cụm gồm 5 loài rắn sói khác. Khoảng cách di truyền đáng kể (lên tới 12.94% ở gen cytochrome b) và việc không chia sẻ haplotype (kiểu gen) ở gen RAG1 đã cung cấp bằng chứng vững chắc khẳng định đây là một loài mới, độc lập về mặt tiến hóa.
Bối cảnh sinh thái và thách thức bảo tồn
ThS. Tân cho hay, dựa trên các dữ liệu thu thập được, Lycodon latifasciatus hiện được biết đến từ ba địa điểm chính, tạo thành một vùng phân bố kéo dài từ miền bắc Myanmar lên trên khu tự trị Tây Tạng Trung Quốc. Môi trường sống ưa thích của chúng dường như là các khu rừng thường xanh và bán rụng lá nhiệt đới ở độ cao từ 700 đến 1500 m so với mực nước biển. Các ghi nhận thực địa cho thấy chúng là loài hoạt động về đêm và chủ yếu sống trên mặt đất. Đáng chú ý, tại các địa điểm này, chúng cùng tồn tại với ít nhất một loài rắn khác là Lycodon septentrionalis.
![]() |
| Bản đồ phân bố của ba loài rắn sói: Lycodon latifasciatus, L. gongshan và L. fasciatus (Nguồn: Nguyen et al. 2025). |
Chính vì sự thiếu hụt thông tin, ThS. Nguyễn Văn Tân và nhóm nghiên cứu đã thận trọng đề xuất xếp hạng tình trạng bảo tồn của L. latifasciatus là Thiếu dữ liệu (Data Deficient - DD) theo Sách Đỏ IUCN. Khuyến nghị nhấn mạnh sự cần thiết phải tiến hành thêm nhiều nghiên cứu thực địa và đánh giá chuyên sâu hơn trong tương lai để có thể đưa ra những chiến lược bảo tồn phù hợp, đảm bảo sự tồn tại lâu dài cho loài rắn độc đáo này.
Công trình khoa học của ThS Nguyễn Văn Tân và cộng sự không chỉ dừng lại ở việc mô tả một loài mới. Nó còn cung cấp mô tả mở rộng và cập nhật đặc điểm hình thái và phân bố cho loài Lycodon gongshan, xác nhận sự tồn tại của hai dạng hình màu riêng biệt và lần đầu tiên ghi nhận sự hiện diện của loài này tại bang Kachin, Myanmar, cũng như xác nhận các ghi nhận gây tranh cãi trước đó tại Tứ Xuyên, Trung Quốc. Những hiệu chỉnh này giúp làm sáng tỏ những mâu thuẫn trong các tài liệu khoa học trước đây và cung cấp một nền tảng vững chắc hơn cho các nghiên cứu trong tương lai.
Theo ThS. Nguyễn Văn Tân, quá trình xác định Lycodon latifasciatus là một ví dụ điển hình về sự kiên trì trong nghiên cứu khoa học, kéo dài qua nhiều năm và cần đến sự hợp tác đa quốc gia. “Việc các nhà khoa học Việt Nam mô tả loài mới ở Trung Quốc và Myanmar là rất hiếm trong nghiên cứu phân loại học, thể hiện sự hợp tác quốc tế sâu rộng của các nhà khoa học Việt Nam”, ThS. Nguyễn Văn Tân nhấn mạnh.
Theo ThS. Nguyễn Văn Tân, quá trình xác định Lycodon latifasciatus là một ví dụ điển hình về sự kiên trì trong nghiên cứu khoa học, kéo dài qua nhiều năm và cần đến sự hợp tác đa quốc gia. “Việc các nhà khoa học Việt Nam mô tả loài mới ở Trung Quốc và Myanmar là rất hiếm trong nghiên cứu phân loại học, thể hiện sự hợp tác quốc tế sâu rộng của các nhà khoa học Việt Nam”, ThS. Nguyễn Văn Tân nhấn mạnh.






